Rev 3624 – kaklik – 4303 d 7 h (2014-04-17 19:19:55)
Subversion Repositories
–
MLAB
MLAB
library
svnkaklik
MLAB_E
8magsvn
Català-Valencià – Catalan
中文 – Chinese (Simplified)
中文 – Chinese (Traditional)
Česky – Czech
Dansk – Danish
Nederlands – Dutch
English – English
Suomi – Finnish
Français – French
Deutsch – German
עברית – Hebrew
हिंदी – Hindi
Magyar – Hungarian
Bahasa Indonesia – Indonesian
Italiano – Italian
日本語 – Japanese
한국어 – Korean
Македонски – Macedonian
मराठी – Marathi
Norsk – Norwegian
Polski – Polish
Português – Portuguese
Português – Portuguese (Brazil)
Русский – Russian
Slovenčina – Slovak
Slovenščina – Slovenian
Español – Spanish
Svenska – Swedish
Türkçe – Turkish
Українська – Ukrainian
Oëzbekcha – Uzbek
(root)
/
Designs
/
Measuring_instruments
/
AWS01B
/
DOC
/
src
/
img
/
Block_schematic.png
Rev 3624
Hide changed files
Details
Blame
Compare with Previous
From rev:
To rev:
Max revs:
Search history for:
Rev
Age
Author
Path
Log message
Diff
Changes
3624
4303 d 7 h
kaklik
/Designs/Measuring_instruments/AWS01B/DOC/src/img/
Diff
/Designs/Measuring_instruments/AWS01B/DOC/src/img/Block_schematic.dia
/Designs/Measuring_instruments/AWS01B/DOC/src/img/Block_schematic.png
3456
4379 d 5 h
kaklik
/Designs/Measuring_instruments/AWS01B/DOC/src/img/
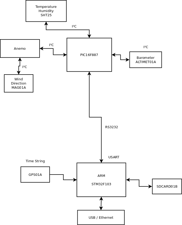
blokove schema meteostanice.
Diff
/Designs/Measuring_instruments/AWS01B/DOC/src/img/Block_schematic.dia
/Designs/Measuring_instruments/AWS01B/DOC/src/img/Block_schematic.png
2990
4640 d 2 h
kaklik
/
prezentace no DIT
Diff
/Designs/Measuring_instruments/AWS01B/DOC/AWS01B.cs.pdf
/Designs/Measuring_instruments/AWS01B/DOC/AWS01B_prezentace.pdf
/Designs/Measuring_instruments/AWS01B/DOC/src/AWS01B.cs.tex
/Designs/Measuring_instruments/AWS01B/DOC/src/AWS01B_prezentace.odp
/Designs/Measuring_instruments/AWS01B/DOC/src/img/AWS01B_prototype.JPG
/Designs/Measuring_instruments/AWS01B/DOC/src/img/Block_schematic.dia
/Designs/Measuring_instruments/AWS01B/DOC/src/img/Block_schematic.png
/Designs/Measuring_instruments/AWS01B/DOC/src/img/SHT25v01A.JPG
/Designs/Measuring_instruments/AWS01B/DOC/AWS01A.cs.pdf
/Designs/Measuring_instruments/AWS01B/DOC/src/AWS01A.cs.tex
/Designs/Measuring_instruments/AWS01B/SW/PIC16F887/main.c
/Designs/Measuring_instruments/AWS01B/SW/PIC16F887/main.hex
/Designs/Measuring_instruments/AWS01B/SW/PIC16F887/main.pjt
/Modules/Sensors/SHT25V01A/test/heating_control/plot.gp
/Modules/Sensors/SHT25V01A/test/heating_control/test_hum.log