Rev 4867 – jacho – 3345 d 11 h (2016-11-30 11:10:40)
Subversion Repositories
–
MLAB
MLAB
library
svnkaklik
MLAB_E
8magsvn
Català-Valencià – Catalan
中文 – Chinese (Simplified)
中文 – Chinese (Traditional)
Česky – Czech
Dansk – Danish
Nederlands – Dutch
English – English
Suomi – Finnish
Français – French
Deutsch – German
עברית – Hebrew
हिंदी – Hindi
Magyar – Hungarian
Bahasa Indonesia – Indonesian
Italiano – Italian
日本語 – Japanese
한국어 – Korean
Македонски – Macedonian
मराठी – Marathi
Norsk – Norwegian
Polski – Polish
Português – Portuguese
Português – Portuguese (Brazil)
Русский – Russian
Slovenčina – Slovak
Slovenščina – Slovenian
Español – Spanish
Svenska – Swedish
Türkçe – Turkish
Українська – Ukrainian
Oëzbekcha – Uzbek
(root)
/
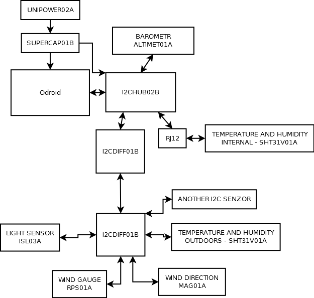
Designs
/
Measuring_instruments
/
AWS03A
/
SCH/
Search
Rev 4993
Last modification
View Log
Download
Path
Last modification
Log
Download
AWS03A.dia
4867
3345 d 11 h
jacho
Log
Download
AWS03A.png
4867
3345 d 11 h
jacho
Log
Download