Zdroj NTPI2EU ze setkání v ČB

Milan Horkel

Na letošním tradičním setkání radioamatérů v Českých Budějovicích se objevilo větší množství stejných napájecích zdrojů. Tak jsem jeden rozlousknul, abych zjistil, co jsou vlastně zač. Jsou to maličké lehoučké a úsporné zdroje 9V/500mA založené na obvodu LNK625DG od firmy Power Integrations.

Obrázek zdroje Detail štítku s údaji

Acrobat PDF verze

Technické parametry

Parametr Hodnota Poznámka
Vstupní napětí 100-240Vac 50-60Hz 200mA Hodnota ze štítku
Výstupní napětí 9Vdc 500mA Hodnota ze štítku
Účinnost 82% Změřeno při nominální zátěži
Spotřeba naprázdno 86mW Změřeno při 230Vac
Rozměry 50 x 72 x 28mm
50 x 35 x 28mm
Bez kabelu
Bez kabelu a vidlice
Hmotnost 57g Zváženo včetně kabelu

Úvod

Různých malých spínaných napájecích zdrojů je dnes všude spousta. Od úplně mizerných nabíječek na mobily, až po docela solidní výrobky. Tento zdroj se zařazuje spíše do druhé skupiny.

Rozebrání

Zdroj bydlí v malinké zástrčce se dvěma kolíky. Bohužel je krabička zalepená. Na takové krabičky platí jediné. Velká sekera a pořádné kladivo. Krabičku zdroje položíme na svěrák, nebo jiný kus železa, se shora přiložíme ostří sekyry přesně na drážku lepeného spoje a kladívkem středně razantně kleneme do sekyry. Když správně odhadneme úder, krabička povolí přesně v lepeném spoji aniž by se nějak zásadně poškodila.

Nástroje pro rozebrání zdroje

Ještě jednou z druhé strany a jsme uvnitř. Podívejme se na to.

Rozberaný zdroj

Schéma

Zdroj je postaven na obvodu Power Integrations LNK625DG, což je obvod v malém SOIC pouzdru se 7 vývody (jeden je vynechaný kvůli izolační vzdálenosti) a umožňuje realizaci spínaného zdroje napájeného přímo ze sítě s výstupním výkonem do cca 8W.

Schéma zdroje

Zdroj je zapojen víceméně podle doporučení výrobce. Odpor RF1 slouží pro omezení proudu při zapnutí (nabíjení kondenzátoru C1) a v případě havárie zdroje jako pojistka. Varistor RV1 omezuje špičkové přepětí ze síťové strany na přijatelnou hodnotu cca 750V. Následuje dvoucestný můstkový usměrňovač BD1 a první filtrační kondenzátor C1. Pro potlačení rušení (ze zdroje i do zdroje) slouží dvojice tlumivek L1 a L2. Tlumivka L2 má paralelně připojený rezistor R10, který tlumí vlastní rezonanci tlumivky (způsobenou indukčností tlumivky s kapacitou mezi závity tlumivky). Následuje druhý filtrační kondenzátor C2. Na tomto kondenzátoru je v provozu stejnosměrné napětí 140V až 340V.

Toto velké stejnosměrné napětí se tranzistorem FET (součástí obvodu U1) seká do primárního vinutí transformátoru T1. Frekvence je 100kHz. Při rozepínání tranzistoru se na (rozptylové) indukčnosti primárního vynutí transformátoru indukuje teoreticky neomezené napětí, které by mohlo prorazit spínací tranzistor v obvodu U1. Proto jsou tyto přepěťové špičky přes sériový rezistor R3 a diodu D1 usměrněny do kondenzátoru C3 a odtud je tato nechtěná energie spálena v rezistoru R2. Ztráty tohoto obvodu jsou celkem nepatrné (miliwatty). Tranzistor v obvodu U1 vydrží maximálně 700V.

Na sekundární straně transformátoru je jednocestný usměrňovač s diodou D3 a filtračním kondenzátorem C7. Obvod R8 a C6 slouží jako odrušovací člen (spínačích špiček rychlé usměrňovací diody) a R9 zajistí vybití výstupního kondenzátoru do několika sekund po vypnutí zdroje.

Největší ztráty ve zdroji jsou v U1 (asi 10%) a ve výstupní usměrňovací diodě D3 (hlavně při nízkých výstupních napětích). Celková účinnost je cca 80% (230V vstup, 9V/500mA výstup).

Zpětná vazba zdroje se bere z pomocného vynutí a přes dělič R4/R6 je přivedena na zpětnovazební vstup U1. Obvod U1 udržuje na vstupu FB napětí 1.86V. Díky těsné (magnetické) vazbě výstupních vinutí transformátoru je stabilita výstupního napětí přijatelná (cca 5%). Není zde tedy žádný optron pro přenos signálu mezi nízkovoltovým výstupem a síťovou částí.

Pomocný obvod D2/C5/R7/C4 zlepšuje spotřebu naprázdno (dle výrobce obvodu U1 cca 140mW). Na vývodu BP je vyvedeno vnitřní napájecí napětí obvodu U1 (což je cca 6V), které si obvod na začátku vyrábí (sráží) z vysokého napětí na D. Toto neefektivní srážení napětí se deaktivuje, jakmile je obvod napájen z pomocného zdroje ze sekundárního vinutí.

Orientace vinutí je na schématu označena tečkou.

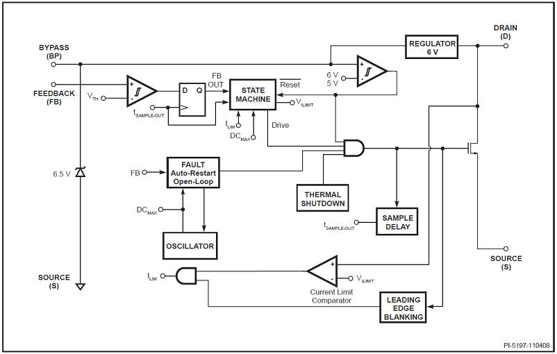
Obvod LNK625DG je komplexní součástkou pro realizaci malých úsporných napájecích zdrojů. Níže uvedený obrázek z katalogu výrobce zobrazuje vnitřní blokové schéma.

Blokové schém obvodu LNK625

Osazení a vnitřní provedení

Deska je opatřena potiskem a tak je snadné se na ní orientovat. Vpravo dole je můstkový usměrňovač, vpravo nahoře je řídící obvod zdroje. Sekundární nízkonapěťová část je vlevo od bílé čáry.

Deska spojů - strana spojů

Straně součástek dominuje transformátor a v pravé horní části varistor. Opět je zde orientační potisk. Výstupní kabel je zajištěn pružným tmelem aby nebyl namáhán spoj s deskou.

Deska spojů - strana součástek

Naměřené parametry zdroje

Šedivá je teorie, reálný skutečnost je mnohem barevnější.

Základní parametry

Parametr Hodnota Poznámka
Příkon naprázdno 86mW Napájení 230V AC
Oteplení naprázdno +1°C (z 22°C na 23°C, studený) Vodorovně v zásuvce
Oteplení při zátěži +19°C (z 22°C na 41°C, vlažný) Vodorovně v zásuvce, zátěž 20Ω
Účinnost při jmenovité zátěži 82% Zátěž 500mA
Výstupní napětí 9.60V / 9.32V / 9.00V 0mA / 50mA / 500mA
Zvlnění napětí 200mVpp Nezávisí na zátěži

Zatěžovací charakteristika

Zatěžovací charakteristika zobrazuje závislost výstupního napětí na konci kabelu na zatěžovacím proudu. Ze sklonu křivky vyplývá vnitřní odpor zdroje přibližně 0.6Ω na konci kabelu (odpor kabelu je cca 0.4Ω). Regulace napětí (bez zpětnovazebního optronu) je vynikající.

Zatěžovací charakteristika zdroje
mA V
0 9.60
50 9.32
100 9.25
200 9.16
300 9.11
400 9.06
500 9.00
600 8.93
700 8.85
800 8.80
900 8.78
1000 8.15
1030 6.80

Při zatěžovacím proudu nad asi 900mA začíná působit nadproudová ochrana zdroje. Při zkratu je pak proud mnohem menší, obvod přejde do režimu automatického restartu a opakovaně se pokouší nastartovat. Kromě této ochrany má obvod i tepelnou ochranu.

Zvlnění výstupního napětí

Zvlnění na výstupu zdroje

Zobrazený průběh výstupního napětí je sejmutý při jmenovité zátěži. Je zde pěkně vidět, že zdroj má základní kmitočet 100KHz, ale občas vynechává cykly. Při menší zátěži vynechává mnohem víc. Toto chování regulačního algoritmu přispívá ke zmenšení ztrát při malé zátěži, ale má také za následek to, že v závislosti na zátěži (hlavně malé) zdroj trochu píská či šustí. Tedy nic do ložnice.

Zvlnění výstupního napětí je prakticky nezávislé na zátěži a činí cca 200mVpp (špička-špička). To je dostačující pro digitální techniku. Zdroj je určen pro nenáročné číslicové systémy a protože má malý výkon a tak si výrobce mohl dovolit na výstupu filtraci jen kondenzátorem. U větších zdrojů je tam vždy π-článek (C-L-C), který řádově zlepší čistotu výstupního napětí.

Změna zátěže

Žádný spínaný zdroj není perfektní z hlediska regulace výstupního napětí při skokové změně zátěže. Spínací tranzistor dobou sepnutí určuje kolik se naakumuluje energie do transformátoru a po jeho rozepnutí se tato energie přelije do výstupního filtru. Když se mezitím radikálně změní zátěž, už s tím nic nenadělá.

Pro náš zdroj je (poněkud nečekaně) nejhorší situace při přechodu z nulové zátěže na plnou zátěž (500mA). Dochází zde k většímu či menšímu propadu výstupního napětí v závislosti na tom, kdy k připojení zátěže došlo vzhledem k vnitřnímu pracovnímu cyklu obvodu. Pokles činí až 1.5V pod nominální výstupní napětí.

Odezva zdroje při zatížení Odezva zdroje při zatížení

Situace se zlepší, když měříme výstup při změně zatížení 100mA na 500mA. Při skokovém odlehčení z 500mA na 100mA vidíme nepatrný překmit regulační smyčky. Překmit je asi stejně velký, jako zvlnění na výstupu.

Odezva zdroje při zatížení Odezva zdroje při odlehčení

Odlehčení zdroje z 500mA na 0mA neprodukuje žádný překmit. Asi je tím, že na výstupu není filtr s tlumivkou.

Odezva zdroje při odlehčení

Průběhy spínání a rozpínání jsou poněkud zubaté, protože jsem zátěž spínal a rozpínal mechanickým mikrospínačem, což není ideální.

Úprava na jiné napětí

Výstupní kondenzátor je dimenzovaný na 16V, lze tedy výstupní napětí posunout až na cca 12V, nebo naopak snížit napětí třeba na 5V. Při nižším napětí je třeba zmenšit i zatěžovací rezistor R9 (2k7), jinak bude napětí naprázdno příliš velké. Výstupní napětí je dáno poměrem zpětnovazebních odporů R4 (12k72) a R6 (1k8).

Uout = 1.1 x (R4 + R6) / R6

Napětí R4 R6 Úprava Poznámka
5V 12k72 || 15k 1k8 K R4 paralelně 15k K R9 (2k7) paralelně 1k5
9V 12k72 1k8 Tovární hodnoty  
12V 12k72 1k8 || 5k6 K R6 paralelně 5k6