Rev 4962 – kaklik – 2429 d 16 h (2019-04-19 17:42:10)
Renaming HAM Constructions directory to allow import on github.
Subversion Repositories
–
MLAB
MLAB
library
svnkaklik
MLAB_E
8magsvn
Català-Valencià – Catalan
中文 – Chinese (Simplified)
中文 – Chinese (Traditional)
Česky – Czech
Dansk – Danish
Nederlands – Dutch
English – English
Suomi – Finnish
Français – French
Deutsch – German
עברית – Hebrew
हिंदी – Hindi
Magyar – Hungarian
Bahasa Indonesia – Indonesian
Italiano – Italian
日本語 – Japanese
한국어 – Korean
Македонски – Macedonian
मराठी – Marathi
Norsk – Norwegian
Polski – Polish
Português – Portuguese
Português – Portuguese (Brazil)
Русский – Russian
Slovenčina – Slovak
Slovenščina – Slovenian
Español – Spanish
Svenska – Swedish
Türkçe – Turkish
Українська – Ukrainian
Oëzbekcha – Uzbek
(root)
/
Designs
/
HAM_Constructions
/
SDRX02A
/
SCH
/
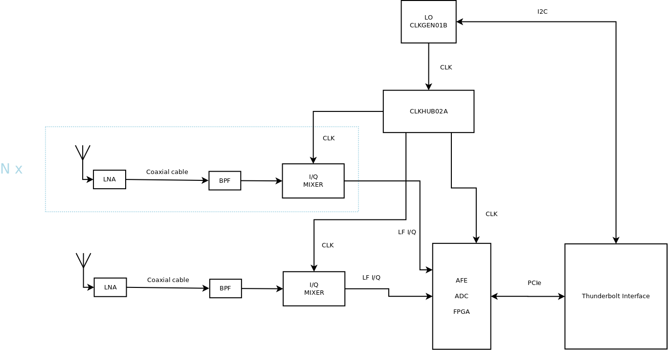
UHF_SDR_receiver.png
Rev 4962
Hide changed files
Details
Blame
Compare with Previous
From rev:
To rev:
Max revs:
Search history for:
Rev
Age
Author
Path
Log message
Diff
Changes
4962
2429 d 16 h
kaklik
/Designs/
Renaming HAM Constructions directory to allow import on github.
Diff
/Designs/HAM_Constructions
/Designs/HAM Constructions
4918
3109 d 23 h
kaklik
/Designs/HAM Constructions/
presunuti dokumentace moji diplomky z SDRX02B do dokumentace verze SDRX02A.
Diff
/Designs/HAM Constructions/SDRX02A/DOC/2014-05-12KakonaDiplThesisCTU-Prague.pdf
/Designs/HAM Constructions/SDRX02A/HDL
/Designs/HAM Constructions/SDRX02A/HDL/README.txt
/Designs/HAM Constructions/SDRX02A/HDL/modules
/Designs/HAM Constructions/SDRX02A/HDL/modules/comm
/Designs/HAM Constructions/SDRX02A/HDL/modules/comm/spi_master_transmit.vhd
/Designs/HAM Constructions/SDRX02A/HDL/modules/core_generator_ml605
/Designs/HAM Constructions/SDRX02A/HDL/modules/core_generator_ml605/clk_125MHz_to_6MHz.xco
/Designs/HAM Constructions/SDRX02A/HDL/modules/core_generator_ml605/fifo_32x512.xco
/Designs/HAM Constructions/SDRX02A/HDL/modules/core_generator_ml605/fifo_32x512_dualclk_fwft.xco
/Designs/HAM Constructions/SDRX02A/HDL/modules/core_generator_ml605/fifo_32x512_walmostfull.xco
/Designs/HAM Constructions/SDRX02A/HDL/modules/fifo_related
/Designs/HAM Constructions/SDRX02A/HDL/modules/fifo_related/fifo_to_enable.vhd
/Designs/HAM Constructions/SDRX02A/HDL/modules/information
/Designs/HAM Constructions/SDRX02A/HDL/modules/information/information_block.vhd
/Designs/HAM Constructions/SDRX02A/HDL/modules/sychro1
/Designs/HAM Constructions/SDRX02A/HDL/modules/sychro1/clock_divider.vhd
/Designs/HAM Constructions/SDRX02A/HDL/modules/sychro1/up_counter.vhd
/Designs/HAM Constructions/SDRX02A/HDL/modules/sychro1/up_counter_stdlv.vhd
/Designs/HAM Constructions/SDRX02A/HDL/modules/xilly
/Designs/HAM Constructions/SDRX02A/HDL/modules/xilly/xilly_userlogiccmp_wrapper.vhd
/Designs/HAM Constructions/SDRX02A/HDL/project_src
/Designs/HAM Constructions/SDRX02A/HDL/project_src/bitslip_compensation.vhd
/Designs/HAM Constructions/SDRX02A/HDL/project_src/glue_data.vhd
/Designs/HAM Constructions/SDRX02A/HDL/project_src/information_data.vhd
/Designs/HAM Constructions/SDRX02A/HDL/project_src/iserdes_clock_generator.vhd
/Designs/HAM Constructions/SDRX02A/HDL/project_src/kakona_package.vhd
/Designs/HAM Constructions/SDRX02A/HDL/project_src/lo_divider_wrapper.vhd
/Designs/HAM Constructions/SDRX02A/HDL/project_src/multiplexer_from_fifos.vhd
/Designs/HAM Constructions/SDRX02A/HDL/project_src/myserdes_ddr.vhd
/Designs/HAM Constructions/SDRX02A/HDL/project_src/myserdes_ddr_wrapper.vhd
/Designs/HAM Constructions/SDRX02A/HDL/project_src/processing_block.vhd
/Designs/HAM Constructions/SDRX02A/HDL/project_src/saw_generator_wrapper.vhd
/Designs/HAM Constructions/SDRX02A/HDL/project_src/spi_transmitter_wrapper2.vhd
/Designs/HAM Constructions/SDRX02A/HDL/project_src/swap_endianness.vhd
/Designs/HAM Constructions/SDRX02A/HDL/project_src/userlogiccmp_template.vhd
/Designs/HAM Constructions/SDRX02A/HDL/project_src/xilly
/Designs/HAM Constructions/SDRX02A/HDL/project_src/xilly/xilly_toplevel.userlogiccmp_kakona.vhd
/Designs/HAM Constructions/SDRX02A/HDL/project_src/xillybus_ml605_kakona.ucf
/Designs/HAM Constructions/SDRX02A/SCH/Coherent_UHF_SDR_receiver_demonstrator.dia
/Designs/HAM Constructions/SDRX02A/SW/GRC
/Designs/HAM Constructions/SDRX02A/SW/GRC/AM_receiver.grc
/Designs/HAM Constructions/SDRX02A/SW/GRC/FM_receiver.grc
/Designs/HAM Constructions/SDRX02A/SW/GRC/FM_stanice.txt
/Designs/HAM Constructions/SDRX02A/SW/GRC/Grabber.grc
/Designs/HAM Constructions/SDRX02A/SW/GRC/Grabber_QT.grc
/Designs/HAM Constructions/SDRX02A/SW/GRC/MLAB_ADC_Grabber.py
/Designs/HAM Constructions/SDRX02A/SW/GRC/Player.grc
/Designs/HAM Constructions/SDRX02A/SW/GRC/Player_balance.grc
/Designs/HAM Constructions/SDRX02A/SW/GRC/Player_fm.grc
/Designs/HAM Constructions/SDRX02A/SW/GRC/Records_player.py
/Designs/HAM Constructions/SDRX02A/SW/GRC/top_block.py
/Designs/HAM Constructions/SDRX02A/pdf/fiberoptics
/Designs/HAM Constructions/SDRX02A/pdf/fiberoptics/cable.txt
/Designs/HAM Constructions/SDRX02B/DOC/2014-05-12KakonaDiplThesisCTU-Prague.pdf
/Designs/HAM Constructions/SDRX02B/SW
/Designs/HAM Constructions/SDRX02A/PrjInfo.txt
/Designs/HAM Constructions/SDRX02A/SCH/Coherent_UHF_SDR_receiver.dia
/Designs/HAM Constructions/SDRX02A/SCH/Coherent_UHF_SDR_receiver.png
/Designs/HAM Constructions/SDRX02A/SCH/UHF_SDR_receiver.dia
/Designs/HAM Constructions/SDRX02A/SCH/UHF_SDR_receiver.png
2687
4737 d 10 h
kaklik
/Designs/HAM Constructions/
navrh blokoveho schema pro nove verze prijimace.
Diff
/Designs/HAM Constructions/SDRX01B/DOC/SRC/img
/Designs/HAM Constructions/SDRX01B/DOC/SRC/img/radioasronomy_configuration.dia
/Designs/HAM Constructions/SDRX01B/DOC/SRC/img/radioasronomy_configuration.png
/Designs/HAM Constructions/SDRX01B/DOC/SRC/img/signal2.jpg
/Designs/HAM Constructions/SDRX01B/DOC/SRC/img/zakladni_schema.dia
/Designs/HAM Constructions/SDRX01B/DOC/SRC/img/zakladni_schema.png
/Designs/HAM Constructions/SDRX02A
/Designs/HAM Constructions/SDRX02A/DOC
/Designs/HAM Constructions/SDRX02A/PrjInfo.txt
/Designs/HAM Constructions/SDRX02A/PrjInfo.txt~
/Designs/HAM Constructions/SDRX02A/SCH
/Designs/HAM Constructions/SDRX02A/SCH/Coherent_UHF_SDR_receiver.dia
/Designs/HAM Constructions/SDRX02A/SCH/Coherent_UHF_SDR_receiver.png
/Designs/HAM Constructions/SDRX02A/SCH/UHF_SDR_receiver.dia
/Designs/HAM Constructions/SDRX02A/SCH/UHF_SDR_receiver.png
/Designs/HAM Constructions/SDRX02A/SW
/Designs/HAM Constructions/SDRX02A/pdf
/Designs/HAM Constructions/SDRX02B
/Designs/HAM Constructions/SDRX02B/DOC
/Designs/HAM Constructions/SDRX02B/PrjInfo.txt
/Designs/HAM Constructions/SDRX02B/PrjInfo.txt~
/Designs/HAM Constructions/SDRX02B/SCH
/Designs/HAM Constructions/SDRX02B/SCH/Coherent_UHF_SDR_receiver.dia
/Designs/HAM Constructions/SDRX02B/SCH/Coherent_UHF_SDR_receiver.png
/Designs/HAM Constructions/SDRX02B/SCH/UHF_SDR_receiver.dia
/Designs/HAM Constructions/SDRX02B/SCH/UHF_SDR_receiver.png
/Designs/HAM Constructions/SDRX02B/SW
/Designs/HAM Constructions/SDRX02B/pdf