Path Last modification Log Download
nodenodenodenodenodenode JPG image Anemometer_modified.JPG 2958  4602 d 23 h kaklik Log Download
nodenodenodenodenodenode JPG image Anemometer_modified2.JPG 2958  4602 d 23 h kaklik Log Download
nodenodenodenodenodenode JPG image Anemometer_original.JPG 2958  4602 d 23 h kaklik Log Download
nodenodenodenodenodenode JPG image AWS01B_complete.JPG 2958  4602 d 23 h kaklik Log Download
nodenodenodenodenodenode JPG image AWS01B_prototype.JPG 2990  4597 d 18 h kaklik Log Download
nodenodenodenodenodenode JPG image AWS01B_test_site.JPG 2958  4602 d 23 h kaklik Log Download
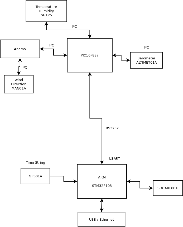
nodenodenodenodenodenode file Block_schematic.dia 3624  4260 d 23 h kaklik Log Download
nodenodenodenodenodenode PNG image Block_schematic.png 3624  4260 d 23 h kaklik Log Download
nodenodenodenodenodenode JPG image Mounting_box_base.JPG 2958  4602 d 23 h kaklik Log Download
nodenodenodenodenodenode JPG image Mounting_box_base_fixture.JPG 2958  4602 d 23 h kaklik Log Download
nodenodenodenodenodenode JPG image P1130050.JPG 2958  4602 d 23 h kaklik Log Download
nodenodenodenodenodenode JPG image P1130051.JPG 2958  4602 d 23 h kaklik Log Download
nodenodenodenodenodenode JPG image P1130053.JPG 2958  4602 d 23 h kaklik Log Download
nodenodenodenodenodenode JPG image P1130054.JPG 2958  4602 d 23 h kaklik Log Download
nodenodenodenodenodenode JPG image P1130055.JPG 2958  4602 d 23 h kaklik Log Download
nodenodenodenodenodenode JPG image P1130056.JPG 2958  4602 d 23 h kaklik Log Download
nodenodenodenodenodenode JPG image SHT25v01A.JPG 2990  4597 d 18 h kaklik Log Download
nodenodenodenodenodenode JPG image Wind_direction.JPG 2921  4626 d 2 h kaklik Log Download
nodenodenodenodenodenode JPG image Wind_direction_modified1.JPG 2958  4602 d 23 h kaklik Log Download
nodenodenodenodenodenode JPG image Wind_direction_modified2.JPG 2958  4602 d 23 h kaklik Log Download