Path Last modification Log Download
nodenodenodenodenodenode JPG image balonky.jpg 2992  4690 d 15 h pomiceva Log Download
nodenodenodenodenodenode PNG image blokoveschema1.png 2852  4745 d 23 h pomiceva Log Download
nodenodenodenodenodenode PNG image blokoveschema2.png 2852  4745 d 23 h pomiceva Log Download
nodenodenodenodenodenode JPG image box.JPG 3031  4680 d 4 h pomiceva Log Download
nodenodenodenodenodenode PNG image datamatrix.png 2852  4745 d 23 h pomiceva Log Download
nodenodenodenodenodenode JPG image domecek.JPG 2992  4690 d 15 h pomiceva Log Download
nodenodenodenodenodenode JPG image elektromagneticky_ventil.jpg 3011  4687 d 8 h kaklik Log Download
nodenodenodenodenodenode PNG image IntenzityPoruch.PNG 2992  4690 d 15 h pomiceva Log Download
nodenodenodenodenodenode PNG image Kartuse_s_heliem.png 2851  4746 d 4 h kaklik Log Download
nodenodenodenodenodenode JPG image Lahev_helium.jpg 2986  4691 d 1 h kaklik Log Download
nodenodenodenodenodenode PNG image Logo_UST.png 3369  4500 d 21 h kaklik Log Download
nodenodenodenodenodenode JPG image nakresy.jpg 3023  4683 d 4 h kaklik Log Download
nodenodenodenodenodenode file napousteni.dia 3012  4687 d 5 h kaklik Log Download
nodenodenodenodenodenode PNG image napousteni.png 3012  4687 d 5 h kaklik Log Download
nodenodenodenodenodenode JPG image odpalovac.jpg 2851  4746 d 4 h kaklik Log Download
nodenodenodenodenodenode JPG image odpalovac2.jpg 2851  4746 d 4 h kaklik Log Download
nodenodenodenodenodenode JPG image otevirani_strechy.jpg 3025  4682 d 9 h kaklik Log Download
nodenodenodenodenodenode JPG image otevirani_strechy2.jpg 3038  4680 d 0 h pomiceva Log Download
nodenodenodenodenodenode file program_flow.graphml 3005  4687 d 13 h poskozby Log Download
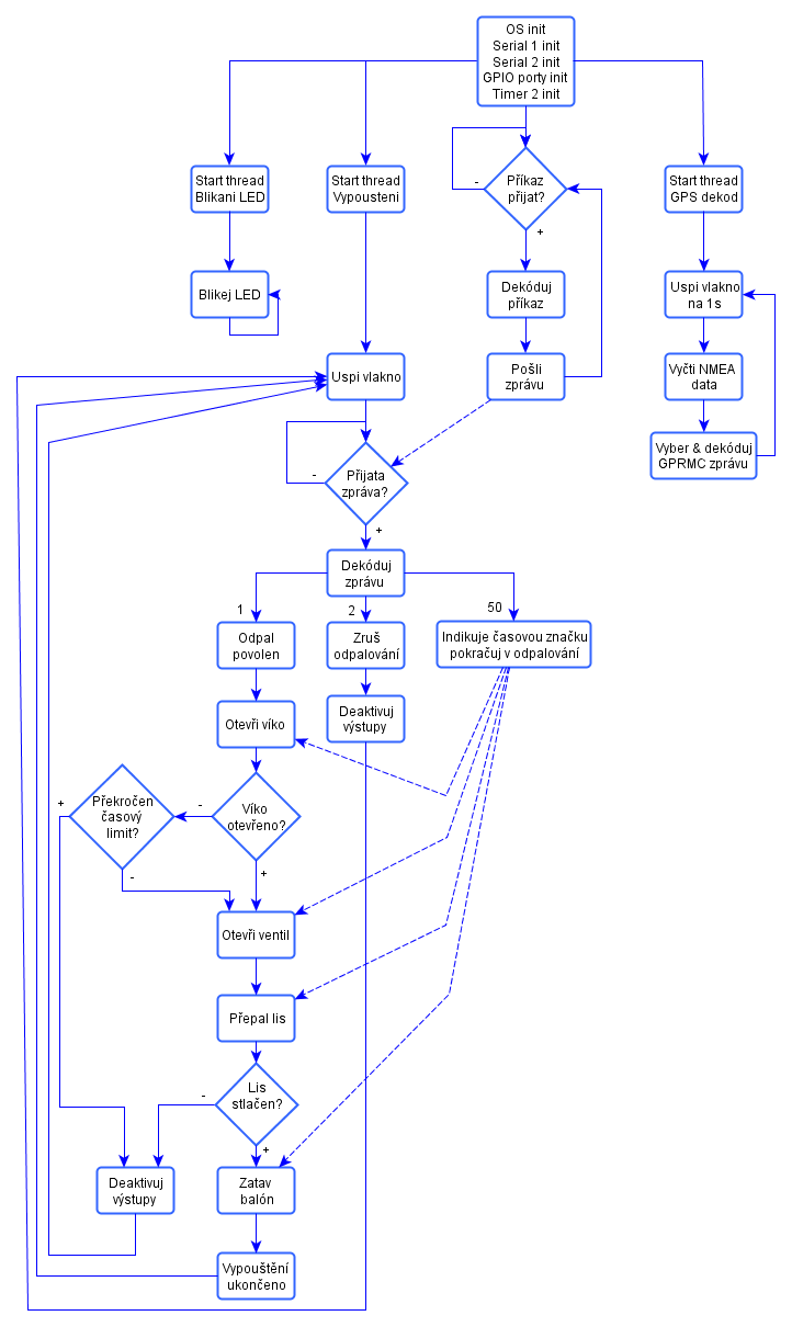
nodenodenodenodenodenode PNG image program_flow.png 3005  4687 d 13 h poskozby Log Download
nodenodenodenodenodenode JPG image redukcni-ventil-autogen-kyslik.jpg 3012  4687 d 5 h kaklik Log Download
nodenodenodenodenodenode PNG image Redukcni_ventil.png 2851  4746 d 4 h kaklik Log Download
nodenodenodenodenodenode JPG image redukcni_ventil_manometry.jpeg 2986  4691 d 1 h kaklik Log Download
nodenodenodenodenodenode JPG image redukcni_ventil_typ.jpeg 2986  4691 d 1 h kaklik Log Download
nodenodenodenodenodenode JPG image redukcni_ventil_vodik.jpeg 3009  4687 d 10 h kaklik Log Download
nodenodenodenodenodenode JPG image ridici_elektronika.JPG 3357  4514 d 9 h kaklik Log Download
nodenodenodenodenodenode file Schema ARM.graphml 3005  4687 d 13 h poskozby Log Download
nodenodenodenodenodenode file Schema ATmega.graphml 3005  4687 d 13 h poskozby Log Download
nodenodenodenodenodenode file SchemaCeleSite.graphml 2923  4719 d 0 h pomiceva Log Download
nodenodenodenodenodenode PNG image SchemaCeleSite.png 2923  4719 d 0 h pomiceva Log Download
nodenodenodenodenodenode file SchemaCeleSiteCZ.graphml 3030  4680 d 4 h pomiceva Log Download
nodenodenodenodenodenode PNG image SchemaCeleSiteCZ.png 3030  4680 d 4 h pomiceva Log Download
nodenodenodenodenodenode PNG image Schema_ARM.png 3007  4687 d 12 h poskozby Log Download
nodenodenodenodenodenode PNG image Schema_ATmega.png 3007  4687 d 12 h poskozby Log Download
nodenodenodenodenodenode PNG image TridyNasledku.PNG 2992  4690 d 15 h pomiceva Log Download
nodenodenodenodenodenode JPG image uzaviraci_mechanismus.jpg 3025  4682 d 9 h kaklik Log Download
nodenodenodenodenodenode JPG image vodiciClanek.jpg 3037  4680 d 1 h pomiceva Log Download
nodenodenodenodenodenode PNG image ZpetnyVentil.png 3015  4687 d 0 h pomiceva Log Download
nodenodenodenodenodenode JPG image ZpetnyVentilFoto.JPG 3015  4687 d 0 h pomiceva Log Download