Rev 945 – cizelu – 4593 d 19 h (2013-04-14 15:37:47)
Subversion Repositories
–
MLAB_E
MLAB
library
svnkaklik
MLAB_E
8magsvn
Català-Valencià – Catalan
中文 – Chinese (Simplified)
中文 – Chinese (Traditional)
Česky – Czech
Dansk – Danish
Nederlands – Dutch
English – English
Suomi – Finnish
Français – French
Deutsch – German
עברית – Hebrew
हिंदी – Hindi
Magyar – Hungarian
Bahasa Indonesia – Indonesian
Italiano – Italian
日本語 – Japanese
한국어 – Korean
Македонски – Macedonian
मराठी – Marathi
Norsk – Norwegian
Polski – Polish
Português – Portuguese
Português – Portuguese (Brazil)
Русский – Russian
Slovenčina – Slovak
Slovenščina – Slovenian
Español – Spanish
Svenska – Swedish
Türkçe – Turkish
Українська – Ukrainian
Oëzbekcha – Uzbek
(root)
/
/
Modules
/
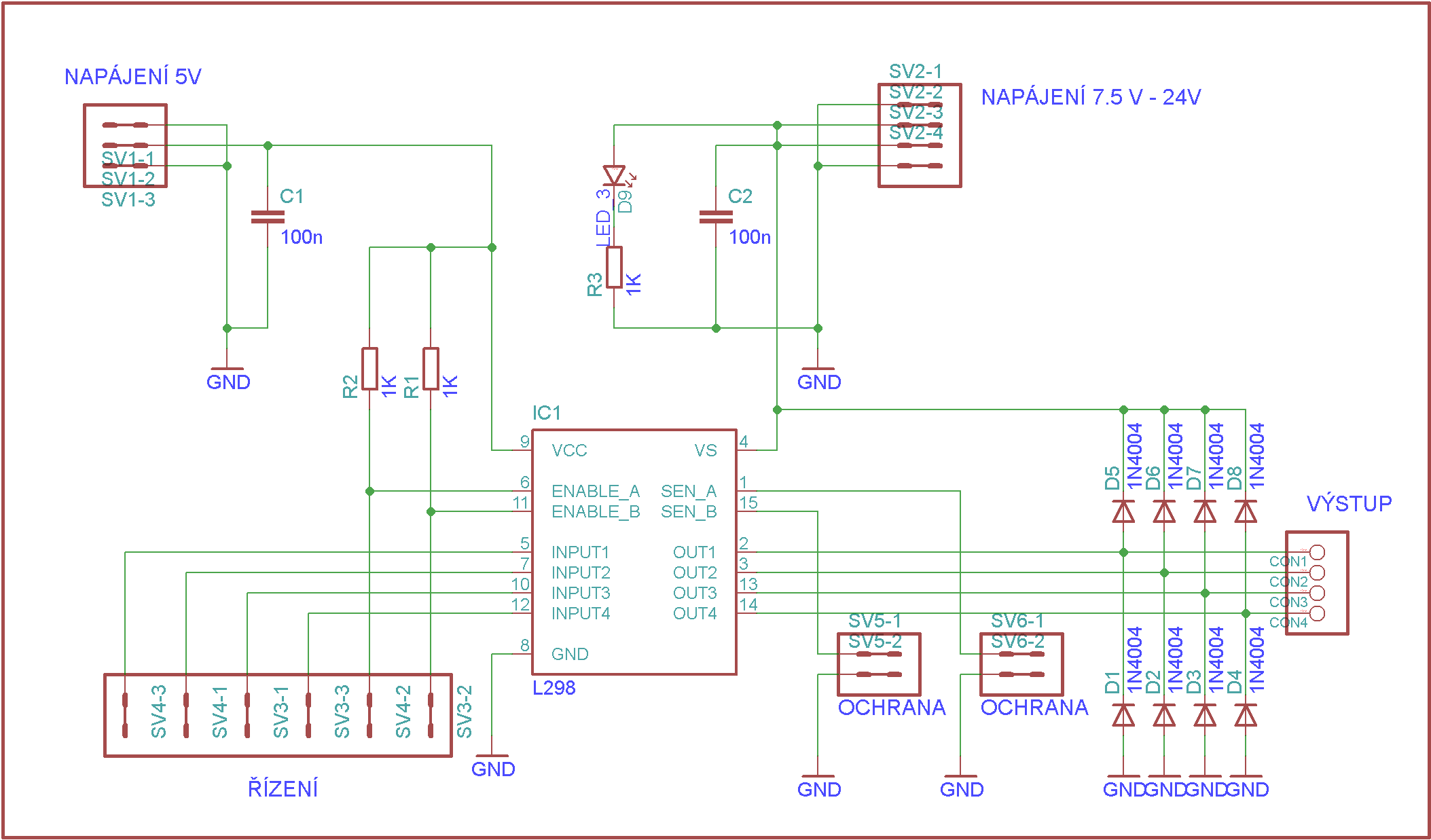
L298
/
sch&pcb/
@ 645
Search
Rev 1162
Rev 704
Compare with Previous
Last modification
View Log
Download
Path
Last modification
Log
Download
HBRDGL29801A.brd
650
4667 d 14 h
cizelu
Log
Download
HBRDGL29801A.pdf
704
4658 d 23 h
cizelu
Log
Download
HBRDGL29801A.png
557
4708 d 12 h
cizelu
Log
Download
HBRDGL29801A.sch
650
4667 d 14 h
cizelu
Log
Download
HBRDGL29801Abrd.pdf
647
4678 d 12 h
cizelu
Log
Download
HBRDGL29801Apcb.pdf
945
4593 d 19 h
cizelu
Log
Download